Overview
Project Description:
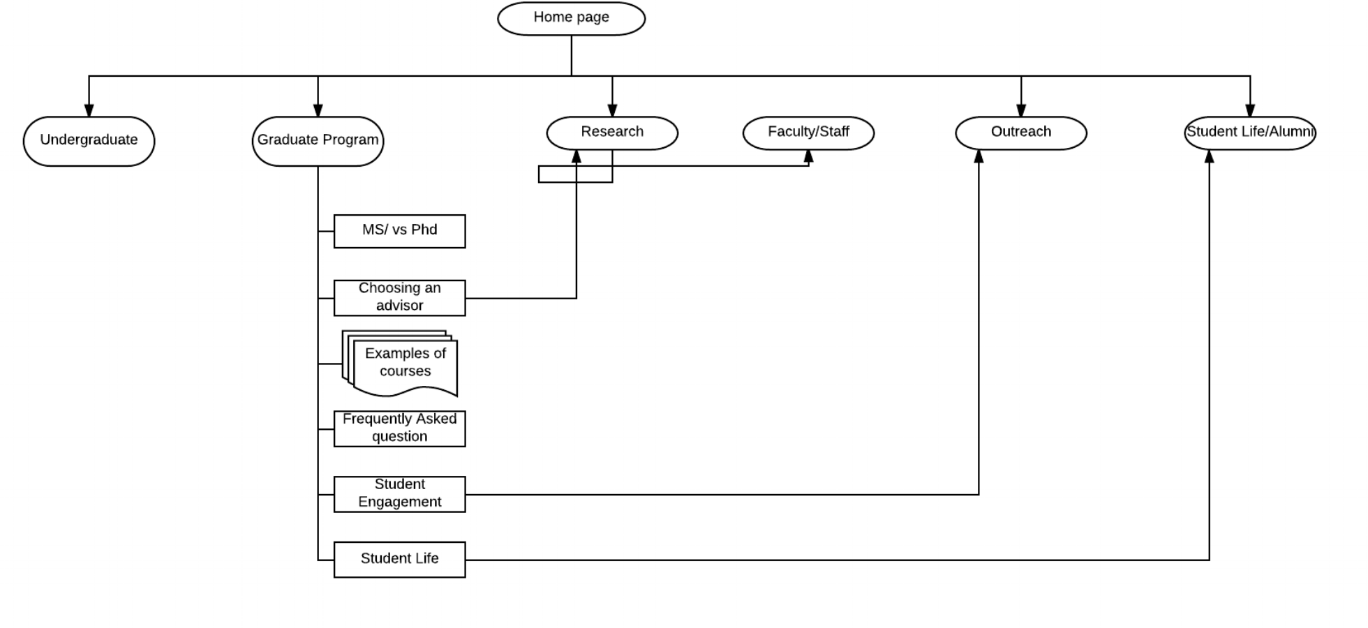
The Department of Food, Bioprocessing, and Nutrition Sciences (FBNS) at North Carolina State University needed to redesign the outdated department website in a way that attracts prospective students to the program, serves the current student population, and provides relevant information to university partners.
Goal:
Identify opportunities to consolidate information and redundancies for current students
Clearly define services the FBNS offers
Promote the FBNS to prospective students
My Role:
UX Researcher
